3044永利集团(中国)有限公司-官网总站
语言:
中文
English
首页
关于我们
永利集团官网总站简介
经理致辞
公司委员会
公司现任领导
领导班子沿革
团队队伍
教授
副教授
讲师
药物化学系
药理学系
药物分析学科组
药剂学科组
药事管理学科组
实验技术人员
党政管理人员
团队建设
硕士点
博士后流动站
本科专业
博士点
科学研究
通知公告
科研动态
科研项目
科研成果
科研获奖
科研管理制度
旗下产业
教学通知
培养方案
课程信息
实践教学
招生宣传
常用表格
研究生教育
招生工作
培养工作
毕业和学位
课程设置
文件下载
研究生导师
党群学工
公司党委组织架构
永利集团官网总站团委组织架构
教代会工会
资料下载
旗下产业资料
研究生教育资料
财务管理资料
国际交流处资料
实验室设备处资料
公司规章制度
出国资料
家具资料
科研管理资料
财务资料
员工工作
员工新闻
首页
重要通知
正文
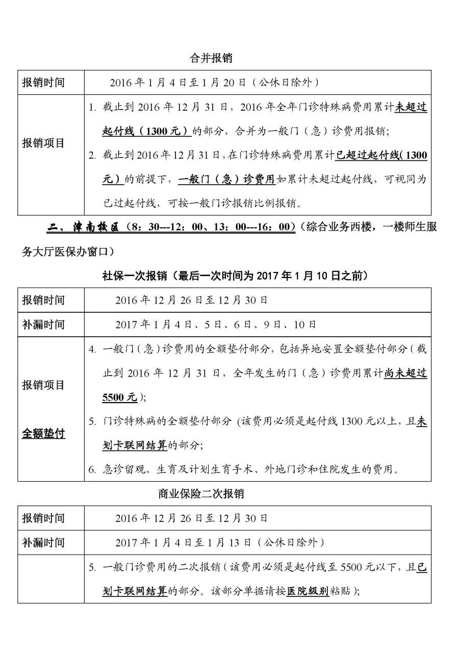
2016年度职工医疗费用最后一次报销安排
2016/11/28